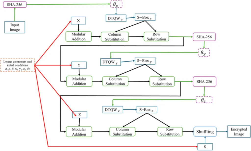
In a significant stride towards bolstering image encryption, a team of researchers led by M. Karmany from Lab-STICC, UMR 6285 CNRS, ENSTA IP Paris, has developed a novel framework that combines the Lorenz chaotic system, SHA-256, and Discrete Time Quantum-inspired Walks (DTQWs). This multistage approach aims to address the vulnerabilities of existing chaos-based image encryption schemes, which often suffer from low key sensitivity and static substitution.
The Lorenz system, a set of differential equations that model chaotic flow, generates highly sensitive diffusion sequences through bitwise modular operations. Meanwhile, DTQW dynamically constructs plaintext-dependent Substitution Boxes (S-Boxes), enhancing confusion and minimizing statistical predictability. The SHA-256 hash introduces a session-dependent quantum coin rotation parameter, ensuring dynamic evolution and intrinsic plaintext sensitivity during encryption.
The proposed scheme demonstrates impressive security performance, with near-ideal entropy values, high NPCR and UACI rates, and correlation coefficients close to zero. It also boasts high decryption reconstruction fidelity, with a Peak Signal to Noise Ratio (PSNR) of infinity and a Normalized Correlation Coefficient (NCC) of 1, ensuring lossless recovery.
For the maritime sector, this research presents promising opportunities. Secure image communication is crucial for various applications, from satellite imagery and underwater exploration to coastal surveillance and maritime law enforcement. The proposed framework could enhance the security of these communications, protecting sensitive visual information from sophisticated cyber threats.
As lead author M. Karmany explains, “The proposed framework offers superior randomness, a good diffusion-confusion balance, and robustness against statistical and differential attacks.” This could translate to more secure data transmission, improved situational awareness, and enhanced decision-making capabilities for maritime professionals.
The study, published in the journal Scientific Reports (translated from French as “Scientific Reports”), highlights the potential of this innovative approach to secure image communication. It underscores the importance of advancing cryptographic techniques to keep pace with evolving cyber threats, particularly in sectors where secure data transmission is paramount.
In the ever-evolving landscape of maritime technology, this research could pave the way for more secure and efficient image-based communication, ultimately contributing to safer and more effective maritime operations.

