Industry News
Modern Academy’s VLC Breakthrough Enhances Maritime Wireless Communication
AASTMT’s Nano-Breakthrough Shields Hearts from Chemo’s Maritime Impact
Operations
Wuhan University’s AI Breakthrough Predicts Thrust Bearing Behavior in Underwater Vehicles
Wuhan University’s Framework Safeguards Ship Overtaking in Crowded Waterways
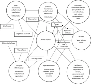
Security
Hanyang University’s Hybrid Framework Elevates USV Navigation to New Heights
China University of Mining and Technology Innovates Maritime Traffic Management with AIS Data Reconstruction
Design
Innnovation
AASTMT’s BIM-LCA Breakthrough Recycles Cement Waste for Maritime Use
AASTMT’s AI System Revolutionizes Hydroponic Farming for Maritime Agriculture
AASTMT’s Deep Learning Model Revolutionizes Prosthetic Movement Mimicry
King Abdulaziz University Proposes Maritime-Style Space Debris Control
Training
ODU Makes Waves at Oceans 2024 with New Maritime School
IMO Tackles Maritime Security and Autonomous Shipping in Critical Session
India-Russia Summit Strengthens Strategic Partnership Amid Global Tensions
Ghent University’s Real-Time Wave Response Synthesis Revolutionizes Maritime Simulation
Industry News
NOAA & Sofar Team Up to Revolutionize Marine Weather Forecasting
ODU Makes Waves at Oceans 2024 with Maritime Innovations
EDEX 2025 Shatters Records, Showcases Future of Defence
Tech Revolutionizes Maritime Recruitment, Slashes Hiring Time
Maritime Technology Review is your premier destination for the latest news, trends, and innovations in the world of maritime technology. Our mission is to equip maritime professionals, businesses, and enthusiasts with the knowledge and tools they need to thrive in a rapidly evolving industry.
From autonomous ships and advanced navigation systems, to smart ports and IoT-driven maritime solutions, we cover it all. Our team of expert writers and industry insiders bring you the stories that matter, and the insights you need to stay ahead of the wave. Discover the cutting edge developments shaping the maritime sector of the future and join a community of like-minded individuals. Let us help you navigate the exciting and challenging world of maritime technology.
Subscribe to our newsletter, and follow us on social media, to stay up-to-date with the latest news and trends. And if you have a story to share, or a product or service you’d like us to feature, please get in touch. We’d love to hear from you.Together, we can build a more sustainable, efficient, and prosperous future for agriculture.
